设为首页 加入收藏

当前位置: 首页 教学教研 正文

凝心聚力启新程 深耕教研谱新篇——信息技术系第五期教师教学业务能力持续提升

作者:时间:2025-02-13点击数:

律回春晖渐,万象始更新。在新时代教育发展的征程中,为深入且全面地领悟并贯彻党的二十大精神,切实将立德树人的根本任务落到实处,积极响应并践行创新升级再行动的理念,信息技术系以规范化建设为有力抓手,大力推进教学管理与教师发展的深度融合。为稳步提升教师业务能力,持续打造高效课堂,信息技术系精心组织开展了2025年春学期第一轮和第二轮教师业务能力持续提升同头课备课活动。

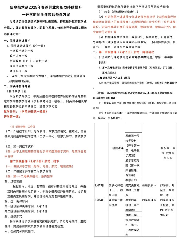
同头课备课方案

同头课备课小组

信息技术系全体教师依据同质课程展开小组合作,形成了16个课程小组。通过集体教研,信息技术系全体教师能够充分利用备课资源与材料,精心设计课程,从而不断提升课堂教学效果。

第一轮线上说课

在信息技术系2025年春季学期首轮教师业务能力提升同头课备课活动中,各小组教师踊跃参与说课,精心打磨开学第一课。从个性的教师自我介绍,到专业的课程剖析,再到紧密的行业关联,全方位助力学生树立专业与课程自信。线上说课展示时,各小组间相互借鉴亮点,启迪思路,携手提升教学质量,共促信息技术系教学新发展。

第二轮现场说课

信息技术系教师在第二轮教师业务能力提升活动的现场说课环节中,教师们围绕开学第二周的教学资料进行了精彩纷呈的分享。这一环节旨在促进教师之间的交流与学习,共同提升教学质量和业务能力。

“独行快,众行远。”有效教研凝聚团队智慧,是立教之根本、兴教之源头。此次信息技术系同头课备课活动,搭建起教师们共研讨、同学习、齐成长的优质平台,促进了教学资源的深度共享。

教学之路恰似登山,非一朝一夕之功。唯有常磨砺,方能拾级而上,层层登高。信息技术系全体教师定将不忘初心,一如既往扎根课堂,持续精进业务能力,向着“有理想信念、有道德情操、有扎实学识、有仁爱之心”的“四有好老师”目标不断迈进。

Copyright © 河南经济贸易技师学院信息技术系

学校地址:新乡市卫滨区新原路28号